About Us
About Shulin Plant
Located at the Shihhueikeng sector of Leshan village, Shulin Incineration Plant is the second one at large scale for the municipal waste of New Taipei City after the Hsintien Incineration Plant. The current address of the Plant is No. 212, Section 3, Zhongshan Road, Shulin Dist.
The construction of the Plant began in 1992 on a 4.5 metric acres site and completed in 1995 and the Plant began its commercial operation in the same year. Shulin Incineration Plant is a government-own-private -operating plant whose operation and management are currently by Ta-Ho. The supervision of the Plant is via the New Taipei City Government Environmental Protection Department with a consultant firm as assistance. The main service areas of the Plant are Shulin, Yingge, Sanxia, Xinzhuang, Banqiao, Sanchong and Tucheng, etc.
Basic Design
- Design capaCity : 450 T/D * 3
- Refuse bunker capaCity : 15,600 cubic meters
- Height of chimney : 120 M
- 3 boiler units, each capable of generating 39.15 t/h steam at 40 bar gauges and 400℃ with super-heaters and economizers, 24 hours continual all-day operation.
-
Mitsubishi dry type flue gas treatment system using fabric filter
(HCl removal efficiency minimum 93%) - Condensing steam turbine with generating capaCity of 24.8 MW.
- Completely Cityributed digital control and monitoring system using microcomputers.
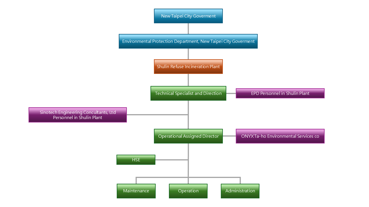
Structure Of The Business Organizations
Flowchart
Garbage is collected through the township cleaner team garbage truck → into the plant overground slag → to the garbage dump area → dump the garbage to the garbage storage pit.
Crane control room personnel by operating the garbage crane and the bottom of the slag crane will be garbage into the incinerator burning → heat generated after burning heat waste heat recovery boiler to produce steam → to promote the turbine generator to generate electricity.
After the end of the combustion, the formation of a stable state of the bottom of the residue, fly ash, reaction product material → through the conveyor to the factory bottom slag pit, fly ash storage tank, the reaction product storage tank temporary → cleared by permission of the waste The manufacturer shall be transported to the final disposal site for subsequent processing.
Waste gas from waste incineration → Treatment of the exhaust gas treatment facility set up by the factory → Gas that meets the emission standards to the entrance of the chimney → discharged at a high altitude of 150 degrees.
Accessibility Guideline
Contact Us

